中考物理实验操作要点







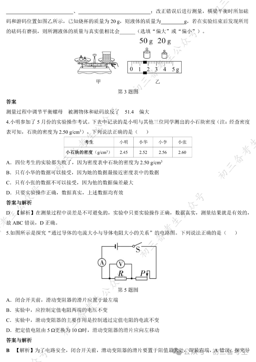
体的电流与导体电阻大小的关系实验中,应控制定值电阻两端电压不变,B正确;实验中,滑动变阻器的主 要作用是控制定值电阻两端的电压不变,C错误;把定值电阻由5更换为1092时,定值电阻两端分压变大, 要使定值电阻两端电压不变,需要增大滑动变阻器两端的分压,即向右移动滑动变阻器的滑片,D错误。故
选B。 6.小林在伏安法测定值电阻的实验中,被测电阻约602,他选用的电源电压力1.5V,选用电流表的量
程为0~0.6A,关于电源电压和电流表的选择,下列说法中正确的是()
A.电流表量程选错了,会烧坏电流表
B.电源电压选择太大
C.电流表量程选择不合适,电流表不会有示数
D.电源选择不当,电流表指针偏转角度太小,误差较大
答案与解析
D【解析】通过电阻的最大电流约为1=
1.5V
6022=0.025A。所以在伏安法测定值电阻的实验中,电源 电压选择太小,造成通过电阻的电流太小,电流表的指针偏转角度太小,误差较大,B错误,D正确;因为
电流太小,也不是因量程选错,不会烧坏电流表且电流表有示数,A、C错误。故选D。
环球物理
ID:huanqiuwuli
环球物理,以物理学习为主题,以传播物理文化为己任。专业于物理,致力于物理!以激发学习者学习物理的兴趣为目标,分享物理的智慧,学会用物理思维去思考问题,为大家展现一个有趣,丰富多彩的,神奇的物理。返回搜狐,查看更多





